1.概述
RT6204是易於使用的、輸入輸出電壓範圍都很寬的Buck轉換器,可在5.2V-60V輸入下輸出0.8V-50V可調的電壓,負載能力最高達0.5A。本文的第2章將對RT6204在應用中的元器件選擇和設計中的思考重點進行一個鳥瞰,然後在接下來的第3、4、5和6章中針對特定的輸入、輸出條件介紹設計的方法,這些案例的輸出電壓範圍從1.2V擴展到24V,覆蓋了從MCU供電到工業現場供電的各種應用範圍。
2.RT6204通用設計指南
RT6204的常規應用電路如圖1所示,它是一個電流模式的轉換器,補償電路外置,軟啟動外部可調,集成了上橋MOSFET開關和下橋同步整流開關,輸出電壓可通過簡單的電阻分壓器進行設定。由於使用外置的補償電路,電流模式控制架構的RT6204在應用中的特性可以進行非常靈活的調節,可以適應各種輸出電容類型,低ESR的陶瓷電容和鋁電解電容都可以被拿來使用,給予設計者的自由非常大,他們可以根據自己的喜好選擇最具有成本效益的器件去滿足應用的需要。

圖1
下面的規則可被利用來計算電路中的各種元件參數:
· 輸入、輸出電壓的計算和考慮:
RT6204的輸出電壓可通過R1和R2在0.8V-50V之間進行調整:
回饋網路的阻抗不是很重要,但最好不要取太高的阻值,那樣會使轉換器比較容易受到雜訊的影響。一般的建議是把R2的值設定在10kΩ - 30kΩ之間。
RT6204的最短導通時間為90ns,它在連續導通模式(CCM)下的最小占空比為90ns*350kHz = 3.15%,當轉換器運行到觸及最短導通時間的時候會對輸出紋波和過流保護的表現造成影響,相關的解釋請看第3章。
如果RT6204運行至占空比高於65%的狀況時,通過D1施加的外部自舉電源就應該被加上,這個外部電源的電壓建議處於3.3V-3.8V之間。如果其電壓低於3.5V,二極體的類型就最好是肖特基的。
· 電感L1的值的取得有兩個方面的因素需要考慮:電感電流紋波和斜率補償。
對於占空比低於50%的應用,電感量的計算需要使電感電流紋波低於IC的0.5A額定電流負載能力的30%,即ΔIL = 150mA,其計算公式為
。
· 在占空比會高於50%的應用中,電感電流的下降速度dI/dt就需要和轉換器的內部斜率補償相適應,這樣就要求L1要滿足這個公式:
。
· 在輸出電容的選擇上有多個考慮點:
a. CCM模式下的輸出電壓紋波
CCM模式下的輸出電壓紋波計算公式為
,此時的電感電流紋波的計算公式為
。
假如輸出電壓很低,輸出電容為陶瓷電容,CCM模式下的輸出電壓紋波會很小。
b. PSM模式下的輸出電壓紋波
PSM模式下的輸出電壓紋波的大小取決於該模式下的電流峰值的大小和負載電流的大小,最壞的情況發生在負載為零時,其值在此時為
。
RT6204把PSM模式下的電感電流峰值設定在大約150mA上,但它還同時存在大約 80ns的動作滯後,所以在VIN很高、VOUT很低時電流的實際峰值會增加。實際上,PSM模式下的輸出電壓紋波總是大於CCM模式下的紋波。
c. 負載瞬變期間的電壓波動
CCM模式下負載瞬變期間的輸出電壓波動的幅度取決於負載跳變的幅度、控制回路的回應速度和輸出電壓的大小,下面的公式可對負載跳變期間的輸出電壓下沉幅度進行預估:

其中,ΔISTEP是負載跳變的幅度,FBW是轉換器的頻寬。假如負載跳變是從PSM模式開始並將轉換器引入CCM模式,輸出電壓的下沉幅度會更大。轉換器的頻寬通常設定為開關工作頻率的1/10左右,如果使用了電解電容作為輸出電容,其ESR隨溫度的變化範圍會很大,這時就需要更低的轉換器頻寬設定,以便轉換器的工作可以在整個工作溫度範圍內都能保持穩定。轉換器的頻寬可以通過補償電阻RCOMP進行設定。
· 輸入電容
輸入電容對轉換器的開關過程形成的高頻電流的幅度具有決定性的作用,它需要具有足夠好的濾波效果將出現在輸入端的高頻紋波最小化,這個角色通常由陶瓷電容來擔當,它被放置在緊靠轉換器的VIN和GND端子的地方。在高輸入電壓的情形下,陶瓷電容的容量會有明顯的下降,這是需要在計算輸入電壓紋波時就要考慮到的。輸入電壓紋波的峰峰值可以用下式進行評估:
,其中的CIN是輸入電容在相應輸入電壓下的有效值。
通常情況下,輸入電容的容量至少應有1µF,額定耐壓能力為100V,這可能需要使用0805或1206的封裝。
選擇輸入電容要考慮的另一個資料是流過它的紋波電流有效值:

此有效值的最大值出現在輸出電壓VOUT為輸入電壓VIN的50%時。
RT6204的最大負載電流為0.5A,輸入電容上的紋波電流的有效值最大為0.25A,這個值對0805或1206封裝的陶瓷電容來說都算不上什麼問題,因為它對此並不敏感。
假如轉換器被使用在需要進行熱插拔的應用中,那就建議給陶瓷電容並聯上一隻小型的電解電容。
· 補償元件參數的計算
RT6204的補償可以使用標準的電流模式II型補償電路,下面的公式可以用於相關參數的計算。
補償電路的增益可以用RCOMP進行設定,其值需要提供適當的轉換器交叉頻率(FC,大約為0.1 * FSW)和足夠的相位裕量:
。
假如輸出電容是電解類型的,那就需要低一些的頻寬,這個部分見第5章的討論。
對補償電容CCOMP的值的選取需要將補償零點
放置在比轉換器的負載極點
略低的地方,其中的RLOAD =VOUT / 0.5A。
CP的值的選擇應將高頻極點放在輸出電容的ESR導致的零點上,所以
。
當輸出電容為陶瓷電容時,由其ESR決定的零點將處於極高的頻率上,遠遠高於轉換器的工作頻率。所以,對於採用陶瓷輸出電容的低輸出電壓應用來說,CP可以被省略掉。
前饋電容Cff通常並不需要,它的作用是改善控制回路的回應特性。有些時候一個小的Cff電容可以被用來改善PSM模式的工作狀況,通過對出現在FB端子上的額外紋波的抑制達到減少雙脈衝現象的效果,這可以通過在具體的案例中進行有針對性的調整來實現。
· 從EN端子變成高電平到VOUT達到其設定電壓的時間可以通過軟起動電容CSS的設定以確定軟起動時間tSS來實現,其計算方法是
,其中的CSS是軟起動電容的值,Iss是軟起動電流(典型值為6µA)。VOUT從VSS上升到0.3V時開始隨其上升而上升,VSS的終點是1.1V。
VOUT的上升時間可以這樣計算:
。
高輸出電壓的應用和/或輸出電容很大的場合應當使用足夠長的軟起動時間,這樣可以避免較高的衝擊電流的出現。
· 通過將EN端設為高電平可以使能RT6204,判斷其為高電平的典型電壓值是1.25V。EN端子有1µA的拉電流。為了在VIN加入時自動啟動,可用一隻100k的上拉電阻將EN端和VIN連接起來。EN端可以承受60V的電壓。
3.案例1:1.2V輸出
案例1的目標是設計一款在寬輸入電壓範圍內工作的1.2V輸出的轉換器。
· 最高輸入電壓:基於最短導通時間和1.2V輸出電壓可以推導出的最高輸入電壓是1.2V/3.15% = 38V。在此1.2V的案例中,我們將探討最短導通時間是如何影響輸出紋波和過流保護特性的。
· 回饋網路:利用公式
可以進行R1和R2的選擇。在此案例中,選擇R1=7.5k、R2=15k可以得到1.2V輸出。
· 電感量:對於1.2V的應用來說,占空比絕對不會達到50%,所以斜率補償不會成為這個案例中需要考慮的問題,電感量的計算可以單純地用紋波電流作為計算依據。
在VIN = 38V、紋波電流為0.3*0.5A = 0.15A的條件下,利用公式
可得L = 22.1µH。
在最大負載為0.5A時,電感電流峰值為(1+0.15)*0.5A = 0.575A。通常情況下,電感的飽和電流參數應當比最高電流峰值至少大10%。所以,電感的Isat指標應當大於0.63A。為此,我們選擇的電感樣本是Taiyo-Yuden的 NR6020T 22µH,它具有1A的Isat參數。
· 為了選擇輸出電容,我們使用PSM模式下的紋波作為選擇的依據。
首先對PSM模式下的電流峰值進行評估:在VIN = 38V、VOUT = 1.2V、 L = 22µH的條件下,電感電流的上升斜率為(38V-1.2V)/22µH=1.67A/µs,80ns的延時會帶來0.133A的電流增量。所以,PSM模式下的電流峰值大約為280mA。因為輸出為1.2V,我們使用低ESR的陶瓷電容作為輸出電容,這種電容的ESR幾乎可以被忽略,所以輸出電壓的紋波計算公式就可以被簡化為
。
以50mVpp作為最壞情況下的PSM紋波目標,電容的值需為15.7µF。在此案例裡,我們選擇Murata的兩隻10µF/16V 0805 X5R MLCC作為輸出電容,其型號為GRM21BR61C106KE,這種電容在1.2V直流偏置下的容量下降幅度非常低,完全可以被忽略,但其額定容量是在0.5Vrms交流電壓下測量得到的,如果交流電壓降低,其容量還會降低,它在這種低輸出電壓紋波的應用中的電容量將會有大約27%的下降(欲瞭解更多的MLCC電容屬性,請參閱此網址:http://ds.murata.com/software/simsurfing/en-us/)。我們最後得到的輸出電容總量是大約15µF,它將被用於後續的計算中。
對PSM模式下的輸出電壓紋波的測量結果顯示在圖2中,電路的參數條件為L1 = 22µH、COUT_eff = 15µF。
|
VIN = 38V, VOUT = 1.2V,負載電流為1mA
|
15µF電容帶來的PSM紋波為46mVpp
|
|

|

|
圖 2
高輸入電壓下的最小導通時間的效應顯示在圖3中,其工作條件為VOUT = 1.2V、負載電流0.28A。
|
VIN = 38V:剛好是純PWM模式,沒有脈衝跳躍。
|
VIN = 42V:觸及最短導通時間限制,出現脈衝跳躍。
|
|

|

|
圖3
當高輸入、低輸出的應用中觸及最短導通時間限制時,轉換器開始脈衝跳躍以維持輸出電壓的穩定,這種跳躍將導致輸出紋波增大的結果。
· 在輸入電容的選型中,容許的最大輸入紋波需求必須被考慮到,它們還必須具有足夠的電壓耐受等級。對於40V輸入的應用,要求輸入電容具有至少60V的電壓耐受能力是必要的,這就常常意味著要選用額定耐壓為100V的陶瓷電容。
根據公式
和0.5A的負載電流、38V輸入、1.2V輸出及1µF的輸入電容等資料,輸入電壓的紋波大約為44mV,需要注意的是此資料中不包含由於電容的ESL和銅箔的ESL所導致的高頻振鈴信號的資訊。
在此案例中,我們使用一隻小型的100nF/100V 0603 X7R電容(Murata GRM188R72A104KA35)與一隻2.2µF/100V 1206 X7R電容(Murata GRM31CR72A225KA73)並聯作為輸入電容,它們在38V直流電壓下的等效電容約為1.1µF。
|
|
圖4顯示的是測量出來的輸入電壓紋波,測量條件是38V輸入、0.5A輸出。
紋波電壓看起來是鋸齒波的樣子,幅度為55mVpp,其中含有明顯的高頻雜訊成分,它們是由伴生的ESL造成的。為了避免這些高頻雜訊進入電源輸入線路,最好是增加由高頻磁珠和外加的電容構成的濾波器把它們濾除掉。
在此案例中的輸入電容紋波電流的最壞狀況發生在輸入電壓最低的地方(5.2V),其值大概為0.2A,這對所選的輸入電容來說不是個問題。
|
|
圖4
|
|
· 補償元件參數的計算
關於補償元件參數的計算,我們將使用第2章給出來的公式,計算中使用的輸出電容資料採用有效值COUT_eff = 15µF。
,由於 GmEA=970µA/V,GCS=0.9A/V , COUT_eff =15µF,所以有RCOMP = 5.7kΩ,我們取RCOMP = 5.6kΩ。
轉換器的負載極點位於
,其值為4.4kHz,所以有
,我們取值CCOMP = 6.8nF。
所有陶瓷輸出電容合成起來的ESR = 2.5mΩ,由其形成的ESR零點位於4.2MHz,CP可以省略不用。
轉換器的穩定性可以通過施加快速跳變的階躍負載來進行檢測,其結果見圖5。
|
|
24V輸入下的轉換器在面對快速階躍負載時的表現是穩定的,沒有振鈴過程出現。由250mA快速負載階躍導致的電壓下墜幅度為74mV。
|
|
圖5
|
|
· 軟起動電容CSS可以設定從EN變為高電平到VOUT到達其設定電壓的時間TSS,其計算公式為
,其中的ISS為軟啟動電流,典型值為6µA。
對於1.2V的輸出和相對較小的輸出電容,衝擊電流不會太大。設CSS = 10nF即可給出1.83ms的軟起動時間,VOUT的上升時間為1.3ms。
|

|
圖6顯示了軟起動的表現狀況:當EN變成高電平以後,軟起動電壓開始上升,轉換器在軟起動電壓上升到0.3V時開始開關切換過程使VOUT上升,開關切換的頻率會隨著VOUT的上升而增加。當軟啟動電壓上升至1.1V時,轉換器的輸出電壓也到達其額定值。
|
|
圖6
|
|
· 過流保護的表現
RT6204通過對上橋MOSFET流過的電流的檢測進行逐週期峰值電流的限制,當轉換器的負載增加到一定程度時,峰值電流限制就會發生,保護電路將降低上橋MOSFET開關的導通時間以避免電流的進一步上升。
|

|
圖7顯示了VIN = 20V時的電流限制測量波形:當電感電流達到950mA時,占空比減小,VOUT開始下降。在20V轉1.2V的應用中,過流保護發生時的實際電流值要比規格書中列出來的過流保護閾值略高,這是因為電流保護限制被觸及到動作過程之間會有一個延時。因為電流的變化速度為(20V-1.2V)/22µH = 0.85A/µs,80ns的延時會導致電流多增加0.068A。
當VOUT下降至輸出欠壓保護閾值(輸出電壓設定值的50%)時,轉換器關機,然後自動重新開始一次啟動過程。
|
|
圖7
|
|
當RT6204工作于高輸入電壓、低輸出電壓的環境下,同時又遇到過流狀況時,重要的事情是要確保轉換器的最短導通時間特性不會妨礙過流保護的正常操作。在同時出現最短導通時間工作和超載狀況時,轉換器工作的占空比是最低的,輸出電壓就維持在由占空比所決定的輸出電壓上,這時由超載導致的電感電流就不能受到適當的控制而主要取決於負載的狀況,只有電流足夠大到由MOSFET和電感元件造成的電壓降使得輸出電壓低於設定電壓的50%時才會觸發輸出欠壓保護動作。
|

圖8
|
圖8顯示的是輸入電壓為40V時的電流限制狀況:由於時延的緣故,過流保護的動作發生在電流為1.1A時,轉換器一直在嘗試降低占空比,但它卻被限制在接近最短導通時間的地方。此時的輸出電壓不能往下降,它被卡在大約830mV的地方不能動彈,因而欠壓保護的閾值就不能被觸及,轉換器就一直工作在這種超載的狀態下。
假如轉換器的負載再繼續增加,電感電流就能繼續增加並可能超過過流保護的閾值,這時候輸出電壓就可能因MOSFET的Rdson和電感的DCR造成的壓降的增加而下降,這樣就可能觸發輸出欠壓保護動作。
|
|
|
所以,當RT6204工作在高輸入電壓、低輸出電壓和存在超載在可能的條件下時,最重要的就是要檢查最短導通時間所帶來的限制。
完整的1.2V輸出的應用電路圖顯示在圖9中。

圖9
4.案例2:5V輸出
第二個案例的輸出電壓是5V,輸入仍然是一個很寬的範圍
· 在此案例中的最高輸入電壓決定於RT6206的最高輸入電壓,其值為60V,此條件下的占空比為5/60 = 8.3%,這要比RT6204的最小占空比3.15%大很多。假如輸入電壓可能低於7.5V,占空比就會大於65%,因此需要將外部自舉二極體及其所屬的電路加上去。
· 回饋網路:根據
可對R1和R2進行選擇,我們選R1 = 43k、R2 = 8.2k可得到4.995V的輸出電壓。
· 電感量:對於5V的輸出,當VIN低於10V時占空比就會超過50%,這樣的應用需要進行斜率補償,它需要有電感最小值的限制。根據
的斜率補償標準,電感量必須大於83µH。
根據在60V輸入下要有30%的電流紋波的限制,可由公式
得到 L = 87.3µH,我們選擇100µH。在實際的驗證中,我們選擇Wuerth Electronic 的型號為744066101的100µH遮罩電感,它具有1.2A的飽和電流參數和0.255Ω的直流電阻。
· 對於輸出電容的選擇,我們使用PSM工作模式下的紋波作為選擇的依據。
首先對PSM模式下的電流紋波進行估算:在VIN = 60V、 VOUT = 5V、 L = 100µH的條件下,電感電流的上升速度為(60V-5V)/100µH = 0.55A/µs,再加上80ns的延時導致的電流增量0.044A,PSM模式下的電流紋波峰值大約為194mA。在低輸入電壓下,由延時導致的電流增量很小,在PSM模式下的電流紋波峰值就可以直接使用150mA的值。又由於輸出電壓只有5V,我們將使用低ESR的陶瓷電容作為輸出電容,由電容的ESR造成的紋波幾乎可以被忽略。所以,我們得到PSM模式下的輸出電壓紋波計算公式為
。
在60V輸入電壓下,要保證50mVpp的PSM模式下的輸出電壓紋波需要的電容大約為9µF。所以,我們選擇兩隻10µF/25V X5R 1206的MLCC作為輸出電容,它們在5V直流偏置和很低的交流紋波下的有效電容量分別大約為6µF,合成起來的總電容大約為12µF,這將成為我們後續計算的依據。經過計算得知,12µF電容在60V輸入下的PSM工作模式下的輸出電壓紋波大約為37mVpp。
|

|
圖10顯示了這個使用了12µF有效值的輸出電容的5V輸出的轉換器在60V輸入、零負載條件下以PSM模式工作時的表現,39mVpp的輸出電壓紋波峰峰值和電感電流的峰值都與計算結果很相符。
|
|
圖10
|
|
· 關於輸入電容的選擇,容許的輸入端紋波和電容的電壓耐受能力都必須被考慮到。對於60V的應用來說,電容必須具有至少90V的電壓耐受能力,這也就意味著需要使用100V耐壓的陶瓷電容作為輸入電容。
根據公式
和負載電流為0.5A的條件,在60V輸入和5V輸出的情況下,1µF的輸入電容將給出110mV左右的輸入紋波,需要注意的是這其中不包含由電容的ESL和銅箔佈線帶來的ESL所導致的振鈴信號的資料。
在此案例中,我們使用一隻小型的100nF/100V 0603 X7R電容(Murata GRM188R72A104KA35)和兩隻在60V電壓偏置下的有效容量為0.7µF的2.2µF/100V 1206 X7R電容(Murata GRM31CR72A225KA73)並聯在一起作為輸入電容,合成以後的電容量為1.5µF,可給出78mVpp輸入電壓紋波峰峰值,工作條件為60V輸入和0.5A輸出。
輸入紋波電流的最壞情況出現在輸入電壓為10V時,在負載為0.5A時,其值為0.25A,這對所選的輸入電容來說不是問題。
|

|
圖11顯示了實際的輸入紋波測試結果,它顯示為79mV的鋸齒形紋波。附加在波形上的高頻雜訊是由寄生的電感引起的。
|
|
圖11
|
|
|
|
|
· 補償元件參數的計算
要計算補償元件的參數,我們使用第2章給出來的公式,計算中使用的輸出電容為COUT_eff = 12µF。
由公式
,根據GmEA = 970µA/V、GCS = 0.9A/V 和 COUT_eff = 12µF,可得 RCOMP = 19kΩ,我們選擇18kΩ。
轉換器的負載極點
位於1.3kHz,由此算得
。
輸出電容的ESR合成起來是2.5mΩ,這使得其ESR零點位於5.3MHz,由此計算出的CP為1.6pF,但在具有較高占空比的輸出電壓較高的應用中最好是使用較大的CP,所以規格書建議將其設為47pF,這樣形成的補償極點位於188kHz處,這就使得此轉換器在較高的占空比應用中也比較穩定,即使其相位裕量在整個範圍內都比較低也沒關係。
|

|
圖12顯示的是輸出電壓在面對從200mA到420mA的快速跳變時的回應狀況,轉換器工作在CCM模式下,輸入電壓為50V。
回應是沒有振盪過程的穩定狀態,220mA負載跳變帶來的電壓下墜幅度是90mV。
|
|
圖12
|
|
· 由於5V的輸出再結合相對很小的輸出電容,本案中的衝擊電流不會讓人頭疼。像1.2V輸出的案例那樣,10nF的軟起動電容可以被拿來使用,這將由公式
給出1.83ms的啟動時間,輸出電壓由0上升到5V的時間將為1.3ms。
· 外部自舉電容的充電電路
假如轉換器的輸入電壓會低於7.5V,外部自舉電源的加入就是必要的。自舉電源的最佳電壓是3.3V左右,更高的電壓如5V將導致較高的上橋MOSFET驅動能力,這會引入雜訊,並在某些情況下形成不穩定的開關切換過程。3.3V的自舉電源可以通過一隻齊納二極體從5V的輸出取得 。自舉電路所需要的平均電流是很低的,最大值約為1mA,但流過二極體D1的峰值電流約為40mA,一隻小的緩衝電容可以用於此電流的供應。
參見圖13,使用了齊納二極體的外加自舉電源顯示在其中。

圖13
為了最小化此電路的功耗,流過齊納二極體的電流要保持在低位,大約為1mA。為了補償齊納二極體的轉折電壓在小電流下的損失,一隻具有更高電壓的二極體被選中,是Vishay 的BZX384C3V9。通過使用一隻680Ω的電阻,在輸出電壓為5V、自舉電路的充電電流為1mA的情況下,流過齊納二極體的電流大約為1.5mA,其鉗位元電壓約為3.5V。R3上的總功耗為 (2.5mA)2 * 680Ω = 4.25mW,所以用一隻小尺寸的SMD電阻即可滿足需要。47nF的電容可為流過D1的40mA電流提供足夠的平滑作用。
當轉換器進入最大占空比的直通模式時,輸出電壓VOUT將會降低,外部自舉電源也會下降到大約3.2V左右,這樣還是能提供足夠的電源供應。
圖14顯示的是帶有最大負載的轉換器在輸入電壓降低以後的表現。一個轉換器的最大占空比決定於它的最短截止時間,RT6204的這個資料為200ns,所以其最大占空比為93%。轉換器進入最大占空比狀態的輸入電壓在很大程度上取決於負載電流,因為由MOSFET開關導致的I*Rdson壓降和電感導致的I*DCR壓降需要被考慮進去,它們在0.5A負載下的壓降大約為0.45V,因而其進入直通狀態的開始電壓為5V/0.93 + 0.45V = 5.82V。
|
VIN = 10V,VOUT = 5V:
占空比為50%
|
VIN = 6V,VOUT = 5V:
接近最大占空比
|
VIN = 5V, VOUT = 4V:
工作在最大占空比的直通狀態
|
|

|

|

|
圖14
最後形成的5V輸出應用電路圖見圖15。

圖15
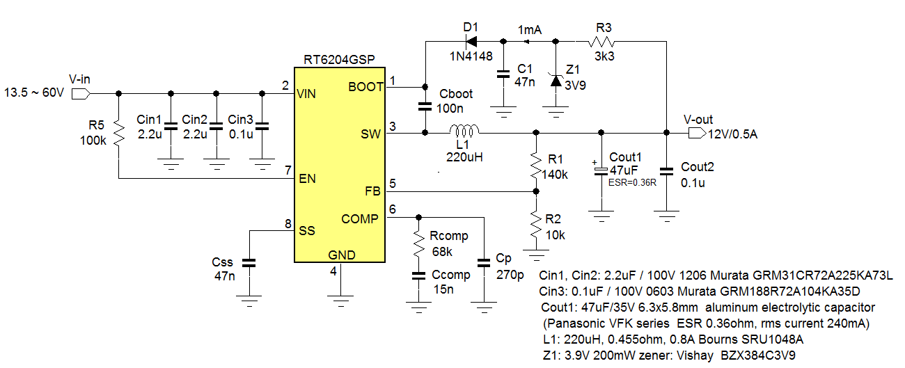
5.案例3:12V輸出
第3個案例的輸出電壓是12V,輸入電壓範圍仍然很寬。
· 針對12V輸出的轉換器的最高輸入電壓與5V輸出的情況相同,都是由RT6204的最高輸入電壓能力所決定的60V。當輸入電壓低於18.5V的時候,占空比高於65%,所以給自舉電路增加外部充電電源是必要的。
· 回饋網路:利用公式
可以確定R1和R2,我們選擇R1 = 140k、 R2 = 10k,這和規格書中給的資料一樣。
· 電感量:對於12V的輸出,VIN小於24V時占空比就大於50%,所以需要有最小的電感量限制與斜率補償相適應。依據斜率補償的標準,
,要求電感量要大於200µH。
基於30%電感電流紋波的要求,60V輸入下根據公式
計算得到的電感量為L = 183µH,所以我們選擇220µH。在實際中我們選用了Bourns公司的型號為 SRU1048A-221Y的遮罩電感,它具有0.7A的飽和電流值,直流電阻為0.455Ω。
· 輸出電容的選型:對於12V的應用,選擇陶瓷電容或電解電容作為輸出電容都是可行的。
陶瓷電容在12V電壓下會有明顯的容量下降,將不得不使用大型的封裝或是選擇多隻電容並聯來形成超過10µF的容量。例如,型號為GRM31CR61E106KA12L的陶瓷電容的規格為10µF/25V X5R 1206封裝,它在12V直流電壓和低紋波情況下的容量只有大約2.9µF,兩隻並聯也才5.8µF。
小型SMD封裝的鋁電解電容如Panasonic VFK系列,47µF、35V、6.3mmX5.8mm的規格,它所具有的ESR為0.36Ω,可以承擔的紋波電流有效值為240mA。
根據所用電容類型的不同,我們可以對轉換器工作在PSM模式和CCM模式下的輸出紋波分別進行計算。
PSM模式下的電感電流紋波的計算方法與5V輸出案例中的方法相同,它在60V轉12V情形下的值大約為165mA(電感量為220µH)。如果是在CCM模式下,電感電流紋波的資料大約為124mApp。
考慮電容ESR後的輸出電壓紋波計算公式如下:
;

在PSM模式下,60V輸入、輸出電容為5.8µF MLCC情形下的輸出電壓紋波約為55mVpp。同樣條件下的CCM模式工作所產生的輸出電壓紋波大約為8mVpp。
改用0.36Ω ESR的47µF電解電容作為輸出電容後,PSM工作模式下的輸出電壓紋波約為59mVpp,CCM工作模式下的輸出電壓紋波約為46mVpp。
從這些資料可以看出,PSM工作模式下的輸出電壓紋波的幅度在使用兩種不同電容的情況下是很接近的,但是MLCC電容在CCM模式下的紋波就很小。可是,如果在輸入電壓很低的情況下重新進行計算,我們將發現在使用電解電容的情況下由PSM工作模式所帶來的紋波會比在使用MLCC電容的情況下小。
對於這個12V的應用,我們最後的決定是採用47µF/35V 6.3mmX5.8mm的電解電容,它的ESR為 0.36Ω。
圖16顯示的是使用了電解電容以後的轉換器在PSM模式下和CCM模式下工作時的輸出電壓紋波測試結果。
|
PSM模式下12V輸出上的電壓紋波測試結果:
46mVpp,電容為電解類型。
|
CCM模式下12V輸出上的電壓紋波測試結果:
32mVpp,電容為電解類型。
|
|

|

|
圖16
需要注意的是電解電容的ESR與溫度有很強的相關性,它在低溫下會變得很大。如果所設計的電路要在較低的溫度下工作,這種效應就必須被考慮到。
強列建議給電解電容並聯一個小型的100nF/50V陶瓷電容,由於它具有很低的ESR,它對開關過程造成的高頻尖峰信號有很好的濾除效果,但對紋波信號的幅度和轉換器的穩定性不會有任何作用。
· 對於輸入電容,我們將使用5V輸出的案例中的選擇結果,由一隻100nF/100V 0603 X7R 電容 (Murata GRM188R72A104KA35)和兩隻2.2µF/100V 1206 X7R 電容 (Murata GRM31CR72A225KA73)並聯將給出1.5µF的結果。
根據公式
,在負載電流為0.5A、輸入電壓為60V、輸入電容為1.5µF的情況下,輸入電壓的紋波為152mVpp。
出現在輸入電容上的電流紋波的有效值為最大的條件是VIN =24V和負載電流為0.5A,其值為0.25A,這對所選的輸入電容來說不是問題。
|

|
圖7顯示了實際的轉換器輸入端的紋波測試情況,它是幅度為142mV的鋸齒波,附加其上的高頻雜訊是由於伴生電感的存在而有的。
|
|
圖17
|
|
· 補償元件參數的計算
補償元件參數的計算公式在第2章已列出,計算中採用的輸出電容參數為COUT = 47µF,其ESR = 0.36Ω,我們將首先使用標準的頻寬資料設定:0.1*FSW。
根據公式
,還有這些參數:GmEA = 970µA/V,GCS = 0.9A/V, COUT = 47µF,有RCOMP = 178kΩ,我們選擇 180kΩ。
轉換器的負載極點
位於141Hz,於是有
,我們選擇6.8nF。
輸出電容的0.36Ω的ESR導致的ESR零點位於9.4kHz,從公式
可求得CP = 95pF,我們選擇100pF。
圖18顯示的是室溫下轉換器對負載階躍的回應,快速變化的負載在250mA和500mA之間跳變。
|
在25oC下的4ms負載階躍,RCOMP*CCOMP的時間常數導致VOUT的恢復時間大約為3ms
|
80µs的負載階躍顯示了輸出電容的ESR所導致的VOUT下降幅度
|
展開以後的波形讓我們確認電壓的下墜是由ΔILOAD*ESR引起的(250mA*0.36Ω = 90mV)
|
|

|

|

|
圖18
如先前提醒的那樣,電解電容的ESR與溫度有很大的關係,它在低溫下會變得很高。圖19顯示的是-20oC環境下的階躍回應特性:
|
-20oC下的4ms階躍:紋波增加了。
|
-20oC下的80µs階躍:不穩定現象出現。
|
展開以後的波形顯示出電壓下墜的幅度為ΔILOAD*ESR = 316mV,因而ESR = 316mV/250mA = 1.26Ω。
|
|

|

|

|
圖19
很顯然,在低溫下的轉換器是不穩定的。實際發生的事情是低溫下增加了的輸出電容ESR將調製電路的ESR零點移動到了很低的頻率上,大約為2.6kHz,這就增加了調製器的高頻增益並使得控制回路的頻寬增加,而相位裕量就變得不足了。
為了解決這個問題,補償元件的參數需要做些調整。你可以增加CP的值,但這樣會降低室溫條件下的相位裕量。比較好的做法是通過減小RCOMP使所有情況下的轉換器頻寬都降低,這樣可以使高ESR(低溫)和低ESR(高溫)情況下的相位裕量都最佳化。
在此例中,我們將頻寬降低3倍至大約13kHz,於是有RCOMP = 68k,CCOMP = 15nF。在室溫下的ESR = 0.36Ω,由此算得CP = 250pF,我們取270pF。圖20顯示的是調整後的結果,無論是高溫下還是低溫下,由階躍負載帶來的回應看起來都很好。
|
+25oC環境下的負載階躍
|
-30oC環境下的負載階躍
|
+70oC環境下的負載階躍
|
|

|

|

|
圖20
· 軟起動的設計:對於擁有47µF 輸出電容的12V應用來說,過快的VOUT上升速度能導致一定的衝擊電流。為了將VOUT上升過程導致的衝擊電流限制在100mA以內,上升時間必須大於47µF*12V/100mA=5.6ms。因為
,所以必須CSS大於42nF,我們選擇47nF,這將導致8.6ms的軟起動時間,VOUT從0上升到12V的時間為6.3ms。
|

|
圖21顯示了該12V輸出電路的軟啟動過程。
|
|
圖21
|
|
· 自舉電容的外部充電電路
假如轉換器的輸入電壓有可能低於18.5V,外部自舉電源的加入就是必要的。自舉電路電源的最佳電壓為3.3V,更高的電壓如5V將導致太強的上橋MOSFET驅動能力,這樣可能導致雜訊的引入和某些情況下的不穩定開關切換過程。3.3V自舉電路電源的生成可以用類似5V輸出案例中的齊納二極體鉗位元電路來完成。
由於自舉電路的平均充電電流需要1mA,齊納二極體的偏置電流需要1.5mA,限流電阻R3的值大約為(12V - 3.3V)/2.5mA = 3.5k,我們選擇3.3k,其上的總功耗為(2.5mA)2 * 3.3kΩ = 20mW,小型封裝的SMD電阻即可滿足需要。具體的電路見圖22。

圖22
圖23所示的是12V的轉換器在輸入電壓降低以後工作在最大負載下的狀況。RT6204的最短截止時間大約是200ns,這個參數決定了它的最高占空比約為93%。RT6204進入最大占空比狀態的輸入電壓與負載電流有關,這是由MOSFET開關的I*Rdson壓降和電感器的I*DCR壓降一起共同決定的,這些壓降在0.5A負載下的資料約為0.66V。所以,12V輸出應用的直通模式大約開始於輸入電壓等於12V/0.93 + 0.66V = 13.56V的時候。
|
VIN = 15V,VOUT = 12V,占空比約為80%
|
VIN = 13.3V,VOUT = 12V,剛好觸及最大占空比
|
VIN = 10.1V,處於占空比最大化的直通模式,VOUT = 9.06V
|
|

|

|

|
圖23
最後形成的12V輸出轉換器的應用電路如下圖24所示。

圖24
6.案例4:24V輸出
第4個案例是關於24V輸出的轉換器,輸入電壓範圍仍然很寬。
· 與12V輸出的案例一樣,24V輸出的轉換器的最高輸入電壓由RT6204的最高輸入電壓參數決定。假如輸入電壓可能低於37V,RT6204的占空比就有機會高於65%,這時候就需要使用外部自舉電容充電電路。
· 回饋網路:使用公式
可以完成R1和R2的計算,我們的選擇是R2=10k、R1=290k。
· 電感量:對於24V的輸出,只要輸入電壓低於48V,占空比就會大於50%。所以,對於寬輸入電壓的應用需要考慮到斜率補償對電感量最小值的需要。斜率補償的要求是
,這要求電感量要大於400µH。
在60V輸入的條件下用公式
計算電感量,30%的紋波要求電感量為L = 274µH。兩相對照,我們需要使用斜率補償的要求選擇電感參數。所以,我們選用470µH的電感用於設計中,具體的選型是Bourns 公司的型號為SSR1240-471的遮罩電感,它具有0.6A的飽和電流參數和1.35Ω的直流電阻。
· 輸出電容的選擇:對於24V的應用來說,MLCC陶瓷電容實在不是一個合適的選擇,因為它們在這樣的電壓偏置下的容量衰減實在是太大了。為了在這樣的電壓下得到足夠容量的電容,你需要使用很大尺寸的50V電容,其成本將會非常高。
小型貼片封裝的鋁電解電容是更合適的選擇。在12V輸出的應用中,我們使用了47µF、35V、 6.3mmX5.8mm規格的電容(Panasonic VFK系列),它們具有0.36Ω的ESR,可以承受240mA有效值的紋波電流,我們可以考慮把它用在此24V的應用中。
有了基礎的資料,我們就可以計算PSM模式和CCM模式下的輸出電壓紋波了。對於24V的輸出來說,RT6204在PSM模式下的峰值電流基本上就是由器件本身確定的150mA電流限制值,由延時給它帶來的影響是比較小的。在CCM模式下,由470µH電感所帶來的電流紋波大約為88mApp。
兩種模式下的紋波計算公式如下:

在輸入電壓為60V、輸出電容為47µF並具有0.36Ω ESR的條件下,計算所得的PSM紋波約為62mVpp,CCM紋波約為32mVpp。
因此,我們在此24V輸出的應用中所選定的輸出電容就是47µF/35V 6.3mmX5.8mm的電解電容,它的ESR資料為0.36Ω。
圖25顯示的是使用電解電容作為輸出電容以後的電路在PSM和CCM模式下的輸出紋波測量結果。需要給出的建議是要給輸出電容並聯一隻小型的100nF/50V陶瓷電容,它的低ESR特性可以將開關切換過程導致的高頻雜訊予以濾除,但它不會有降低紋波幅度或是提高轉換器穩定性的效果。
|
使用電解電容以後的24V輸出端PSM紋波,幅度為82mVpp
|
使用電解電容以後的24V輸出端CCM紋波,幅度為38mVpp
|
|

|

|
圖25
· 輸入電容的選型:24V輸出應用的輸入端紋波會比前述案例的高,這是因為它的功率等級更高。
在12V輸出的應用中,我們選擇一隻100nF/100V 0603 X7R 電容 (Murata GRM188R72A104KA35)和兩隻2.2µF/100V 1206 X7R 電容 (Murata GRM31CR72A225KA73)並聯作為輸入電容,它們合成以後的實際容量為1.5µF。如果選擇同樣的電容組合作為此應用的輸入電容,在60V輸入電壓、0.5A輸出的情況下,由公式
將得到229mVpp的輸入紋波結果。考慮到電磁相容性的需要,再給它增加一隻2.2µF/100V 1206 X7R電容和一隻高頻磁珠是有必要的。
|

|
圖26顯示的是在輸入電容有效值為同樣的1.5µF的情況下實際測量到的輸入端電壓紋波表現,其結果為230mVpp的鋸齒波,測試條件為輸入電壓60V、負載0.5A。
此24V應用中流過輸入電容的紋波電流有效值的最大值出現在條件為VIN = 48V、負載電流0.5A時,其值為0.25A,這個結果對於所選用的輸入電容來說不是問題。
|
|
圖26
|
|
· 補償元件的參數計算
在12V輸出的應用中我們已經知道,隨溫度變化有很大變化的電解電容的ESR可以將轉換器的穩定性問題變成一個大問題。假如我們現在的轉換器也要工作在很低的溫度下,我們就必須將ESR放大3倍來進行考慮。一旦考慮到這一點,轉換器的頻寬就必須在標準頻寬0.1*FSW的基礎上降低三倍。所以,我們將在24V輸出的應用中使用與12V輸出的案例一樣的頻寬,用12kHz替代35kHz。
我們同樣使用在第2章給出的公式來計算補償元件的參數,計算中將使用COUT = 47µF和其ESR = 0.36Ω的數據。
由公式
和 GmEA = 970µA/V、GCS=0.9A/V、COUT = 47µF,我們有 RCOMP = 124kΩ,我們選擇120kΩ。
轉換器的負載極點
位於71Hz處,因此
,我們選擇18nF。
我們使用室溫環境下的輸出電容ESR資料來計算CP:由0.36Ω的ESR資料可以得到ESR零點位於9.4kHz,利用公式
可得CP = 136pF,我們取略微大一點的值150pF。
圖27顯示的是負載跳變在250mA和500mA之間進行的階躍回應,三幅圖分別顯示的是在+25oC環境下進行的較長負載脈衝的回應和分別在-30oC和+70oC環境下進行的短負載脈衝的回應
|
+25oC下的12ms負載階躍
|
-30oC下的120µs負載階躍
|
+70oC 下的120µs負載階躍
|
|

|

|

|
圖27
· 軟啟動設計:為了讓使用47µF輸出電容的24V輸出應用的衝擊電流低於100mA,輸出電壓VOUT的上升時間應當大於47µF*24V/100mA=11ms。由公式
,CSS應當大於82nF,我們選擇100nF,由此導致的VOUT從0上升到24V的時間是13ms。
|

|
圖28顯示了24V輸出轉換器的軟起動過程的表現。
|
|
圖28
|
|
· 外部自舉電容充電電路的設計
假如轉換器的輸入電壓可能低於37V,外部自舉電路電源的加入就是必要的,此電源的電壓最好是3.3V左右,更高的電壓如5V將使得對上橋MOSFET的驅動能力太強,這會引入雜訊並在某些情形下導致不穩定的開關切換過程。3.3V的電源可以從24V輸出獲得,這需要像12V輸出的案例那樣使用齊納二極體。
由於自舉電容的平均充電電流需要1mA,齊納二極體的偏置電流需要1.5mA,電阻R3的值應為(24V-3.3V)/2.5mA=8.2k,它的功率消耗為(2.5mA)2 * 8.2kΩ = 51mW,這需要用稍微大一點的SMD電阻來承擔。

圖29
圖30顯示的是工作在最大負載下的24V輸出轉換器在輸入電壓下降時的情形。由於RT6204具有的約為200ns的最短截止時間的緣故,這導致它的最大占空比約為93%,但到底輸入電壓下降到多少才會使之進入最大占空比狀態卻是與負載電流有關的,由MOSFET的I*Rdson壓降和由電感造成的I*DCR壓降的影響必須被考慮在內。對於0.5A負載的24V應用來說,這個資料約為0.98V。所以,當負載電流為0.5A時,24V輸出的轉換器開始進入最大占空比的直通狀態的輸入電壓大約為24V/0.93 + 0.98V = 26.8V。
|
VIN = 33V,VOUT = 24.2V,占空比約為75%
|
VIN = 27.3V,VOUT = 24.2V,剛好進入最大占空比狀態
|
VIN = 25.2V,最大占空比狀態下的直通狀態,VOUT = 22.2V
|
|

|

|

|
圖30
最後形成的24V輸出的應用電路見圖31。

圖31
7.總結
Buck轉換器RT6204可被用於寬輸入電壓的環境中,其輸出電壓範圍也很寬。由於使用外部補償電路和可調的軟起動設計,可以根據其選用的輸出電容類型進行設計的優化。只需要使用簡單的公式即可對其關鍵週邊元件參數進行計算,而實際測量的結果和計算所得的結果具有非常好的一致性。